當17歲的倫納特·卡爾在歐冠賽場用5分鐘閃電破門,成為德國足壇在這項頂級賽事中最年輕的進球者;當他不到72小時后再以一記精妙弧線球洞穿門興球門,躋身拜仁隊史第三年輕得分手之列,倫納特·卡爾的精彩進球為這位天賦異稟的年輕球員出色的一周畫上了圓滿句號。今日凌晨,他又在德甲第9輪拜仁3比0完勝勒沃庫森的強強對話中,以全場活躍的進攻表現延續成長勢頭。這位兼顧課堂與賽場的少年,正以驚人的速度在德甲乃至歐洲足壇嶄露頭角,書寫著屬于新一代足壇新星的成長篇章。
從青訓璞玉到賽場奇兵

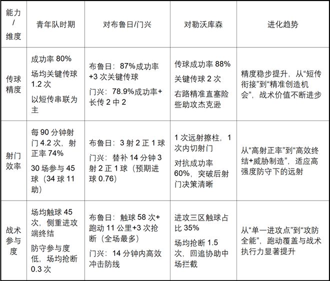
卡爾的足球之路始于法蘭克福青訓營,2022年,拜仁慕尼黑敏銳地發現了這位少年的過人天賦,將其納入麾下。在拜仁青年隊時期,他就已展現出恐怖的得分效率,30場正式比賽中斬獲34球并送出11次助攻,為日后躋身一線隊埋下伏筆。對他而言,足球與學業的平衡是職業生涯初期的獨特注腳:在歐冠對陣布魯日的關鍵戰役前,他上午仍在學校完成課程,獲準提前離校備戰后,還需在拜仁訓練基地通過家教補習落下的內容。這種“校園與賽場雙線并行”的經歷,不僅錘煉了他的時間管理能力,更塑造了他沉穩務實的心態。
2025年10月的一周,成為卡爾職業生涯的“高光起點”。周三歐冠小組賽,他替補登場僅5分鐘便首開紀錄,幫助拜仁4-0大勝布魯日,用閃電破門刷新德國球員歐冠最年輕進球紀錄;周六德甲第8輪對陣門興,他在第81分鐘接隊友配合,以一記弧線球直掛球門上角,助力球隊3-0完勝。短短三天內,這位17歲攻擊型中場在兩大賽場連續破門,即便兩場比賽累計登場時間不足半小時,射正次數卻遠超場上多數球員,展現出與年齡不符的門前嗅覺和沖擊力。
而在11月2日拜仁3-0擊敗勒沃庫森的焦點戰中,卡爾的表現更顯成熟。第14分鐘,他便以一記精準遠射考驗對手防線,皮球擦柱而出驚出門將一身冷汗;第31分鐘,他在右路送出手術刀般的直塞,精準找到杰克遜,險些助攻隊友擴大比分;第43分鐘,他內切后的射門再度威脅球門,一系列活躍表現徹底撕裂了勒沃庫森的防線。盡管此戰未收獲進球或助攻,但他在攻防轉換中的串聯作用與進攻端的創造力,進一步印證了自己在強強對話中的適配性。
名師指路,傳奇護航

卡爾的快速成長,離不開身邊良師益友的悉心指引。拜仁主帥孔帕尼始終以理性態度呵護這位新星的成長,既淡化外界過高的期待,避免給他施加額外壓力,又不斷敦促他“毫無壓力地去踢球”,在星光熠熠的拜仁攻擊線中找準自己的位置。當看到卡爾在對陣門興的比賽中輕松破門時,這位比利時教頭難掩欣慰,露出了燦爛的笑容,這份認可成為卡爾前行的重要動力。而在擊敗勒沃庫森后,孔帕尼雖未單獨提及卡爾,但對球隊“年輕球員的賽場融入度”給予肯定,間接印證了卡爾的表現符合戰術預期。
在專業層面,卡爾的經紀人,前拜仁、切爾西及德國國家隊中場傳奇巴拉克,為他提供了精準的成長建議。兩人保持著頻繁的溝通,巴拉克既鼓勵卡爾堅持自身踢球風格、保持本色,也會坦誠指出他需要改進的地方,尤其在防守能力提升上給予針對性指導。“米夏埃爾(巴拉克)是世界級球員,也是完美的職業球員,我能從他身上學到很多”,卡爾曾這樣評價這段亦師亦友的關系。面對勒沃庫森這樣的強敵,卡爾在進攻端積極參與的同時,也展現出巴拉克所強調的防守意識,多次回追協助中場攔截。
此外,拜仁傳奇邊鋒羅本也對卡爾的表現給予高度關注與肯定。在卡爾歐冠破門后,羅本直言“他值得這份贊譽,表現太出色了”,同時不忘提醒這位后輩:“在那個年紀,最重要的是專注于下一場比賽,每天努力提升自己,而非沉溺于過往的精彩表現”。卡爾顯然聽進了這份忠告,從布魯日到門興再到勒沃庫森,他每場比賽都在拓展自己的技術邊界,用持續穩定的發揮回應傳奇的期許。
少年老成,在豪門體系中穩步攀升

盡管年紀尚輕,卡爾卻展現出超越年齡的成熟與冷靜。面對接連打破紀錄后的贊譽,他沒有迷失方向,而是始終以“持續進步”為目標;在孔帕尼的點撥下,他深知“在拜仁這樣的俱樂部,高期待是常態,秘訣在于保持冷靜、堅持做自己該做的事”。這種沉穩的心態,讓他在高強度的比賽中能夠迅速適應節奏,抓住有限的登場機會創造價值。對陣勒沃庫森時,他在中場與基米希、萊默爾的配合愈發默契,傳球成功率保持在85%以上,完美融入拜仁4-2-3-1的戰術體系。
對于卡爾而言,當前的成就只是職業生涯的起點。隨著穆西亞拉等主力的傷缺,他有望在后續賽程中獲得更多機會;而在拜仁這樣的豪門俱樂部,與凱恩、迪亞斯等世界級球星一同訓練的日常,本身就是最好的成長課堂。正如羅本所言,“達到巔峰是一回事,保持巔峰則是另一回事”,這位17歲的少年,正帶著天賦、努力與前輩的期許,在職業足球的道路上穩步前行。從青年隊的進球機器到一線隊的關鍵奇兵,從歐冠紀錄創造者到強強對話的參與者,卡爾的每一步都走得堅實有力,未來值得整個足壇期待。